flip_flop_trigger.md | Last modified: 1770370540 | Edit | Home

Oscillateur à inverseur trigger Schmitt

Un oscillateur qui fait une belle onde carrée avec quelques composants autour d'un 40106.

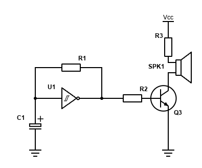
Le 40106 offre des portes NON munies de trigger. Cest à dire que la sortie est Vcc quand l'entrée est > 2/3 de Vcc et 0V quand l'éntrée est < 1/3 Vcc. Ce qui laisse le temps au condo de se charger et se décharger via la résitance de boucle.

Selon George,

\[ Vcc = 5 V \Rightarrow f = 1.25 \frac 1 {RC} \]

L’oreille humaine entend de 20 Hz à 20 kHz. → 0.0000625 > RC > 0.0625. Imaginons qu’on garde C = 100 nF → 625 Ω > R > 625 kΩ.

Le piano, lui, va de 27.5 Hz à 4186 Hz → 0.0003 > RC > 0.045. Imaginons qu’on garde C = 100 nF → 3 kΩ > R > 450 kΩ.

Test avec C1 = 100 nF, R1 = 470 Ω à 2 MΩ, R2 = 4.7 kΩ, R3 = 470 Ω et Q = BD139

A l'oscillo, il fait de beaux signaux carrés, même jusqu'à 2 MΩ (soit env. 6.25 Hz). En dessous de 2 kΩ (soit > 6250 Hz), les carrés deviennent légèrement pentus. mais bon, on sort du piano ;-)

Ces résultats rendent l'oscillateur à transisitor complètement obsolète.

Pour isoler la charge (ici, un haut-parleur), on va mettre un étage d'amplification composé d'un transistor Q3 un peu costaud: un BD139, R2 = 4,7 kΩ, R3 = 100 Ω.

Ca marche mais un son carré, c'est un peu moche ;)

En jaune à la sortie de la porte NON, en bleu entre R3 et le HP

Pour la suite et s'amuser un peu : https://hackaday.com/2008/05/01/how-to-make-a-digital-synthesizer/

Pour aller plus loins et commencer à mixer : https://beavisaudio.com/projects/cmossynthesizers/